Shenzhen Cell Valley and Peking University Deep Research Institute published a high-level article on dual-specificity CAR-T
Recently, Dr. Zhao Lijun, head of the R&D department of Shenzhen Cell Valley, with the first author and Professor Cao Yu of Peking University Shenzhen Graduate School as the corresponding author, published a paper in the internationally renowned journal Protein & Cell (SCI Region 1 journal). Impact Factor 13.6) published A paper "A novel loop-structure-based bispecific CAR that targets CD19 and CD22 with enhanced therapeutic efficacy. against B-cell malignances." This work is an excellent example of the transformation of basic research into industry and clinical application in cell therapy.
Chimeric antigen receptor T (CAR-T) cell therapy has achieved remarkable results in the treatment of B-cell malignancies, but some patients still face the problem of recurrence. In order to solve the heterogeneity of antigen escape and antigen expression, researchers have designed various forms of CAR constructs that recognize double or multiple antigens to reduce the recurrence rate. However, nearly all CD19/CD22 bisspecific Cars reported in recent years have insufficient CD22 targeting, which is caused by the spatial configuration of CD19 and CD22 antibodies.
Most of the reported CD19/CD22 CAR T cells maintain a strong response to CD19 stimulation, but exhibit lower potency under CD22-mediated activity. Considering the potential tonic signal caused by scFv aggregation, we propose a novel CD19/CD22 bisspecific structure (CD19/CD22 LoopCAR-1) that replaces CD22 scFv with CD22 nanoantibodies. CD19/CD22 LoopCAR-1 exhibits better CD22 redirection activity than LoopCAR-4 or other loop-structured CD19/CD22 cars that have been clinically demonstrated, suggesting that LoopCAR-1 may provide geometrically optimal immune synapses (IS). It showed effective double specificity and prominent anti-leukemia activity. This novel structural design provides a unique idea for ring structure design using nanoantibodies and scFv, and may extend the scope of CAR-T cell therapy to solid tumors, as well as indications beyond cancer.

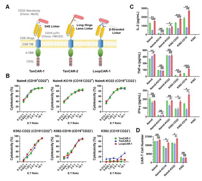
First, the researchers built three different forms of CD19/CD22 cars using G4S Linker, Long Hinge Lama Linker, and β-Stranded Loop Linker, respectively. They are named TanCAR-1, TanCAR-2, and LoopCAR-1. It has been proved that LoopCAR-1 not only significantly enhanced the killing activity of CAR-T on B-ALL patients cells, but also significantly increased the level of cytokine release and promoted cell proliferation. These results suggest that the ring structure may be the best design for bispecific CD19/CD22 cars.

Based on this ring structure, the researchers further designed the CD19/CD22 ring CAR structure by replacing Linker and CD22 nanoantibodies.

Among the four structures, LoopCAR-1 and LoopCAR-2 had particularly significant effects on Nalm6 and Nalm6 KO19 cells. After two rounds of target cell stimulation, all CAR-T structures showed considerable cytotoxicity, while LoopCAR-1 had more durable cytokilling activity than other bisspecific CARs. In addition, we observed an increase in effector T cell populations after LoopCAR-1 restimulation, but a decrease in the expression of depletion markers, suggesting that LoopCAR-1 has sustained antitumor activity against CD19 antigen-lost target cells. These results show that the selection of antibodies and Linker plays a key role in the design of CAR structure, and LoopCAR-1 is the best CD19/CD22 bispecific CAR structure.


