豪门国际

文献分享|增强CAR-T细胞干性并抵抗耗竭:肌苷代谢重编程

日期:01-22  点击:  属于:文献分享

 

 

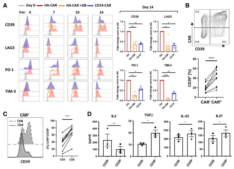
CAR-T细胞疗法在血液瘤的临床治疗中取得了瞩目的成绩,然而对抗实体瘤仍是巨大的挑战,T细胞的耗竭是其效率的主要限制因素。腺苷(Ado)是一种免疫抑制核苷,与肿瘤微环境(TME)中的免疫逃逸有关。CD39介导Ado的早期生成,由调节性T细胞和耗竭T细胞表达。CD39将ATP代谢生成ADP/AMP,再由CD73产生Ado,顺利获得A2aR诱导cAMP抑制NF-κB。尽管已有研究表明患者预后的改善与CD39肿瘤浸润淋巴细胞数量增加有关,但CD39表达也预示T细胞的功能失调和耗竭。

 

 

 

近期,斯坦福大学医学院癌症细胞治疗中心的Dorota D. Klysz教授团队在Cancer Cell杂志发表了题为“Inosine induces stemness features in CAR-T cells and enhances potency”的文章。顺利获得体外CAR-T细胞耗竭模型,揭示了CD39和CD73在免疫抑制中的作用机制,试图顺利获得改造腺苷抗性来增强CAR-T细胞的功能。

研究结果表明,CD39在功能失调的CD8+T细胞中高表达,其由CAR信号驱动,该亚群通常共表达CD73,顺利获得产生Ado来介导相关免疫抑制,表现为IL-2分泌水平降低,以及TGF-β等与T细胞抑制相关因子上升。研究人员顺利获得敲除CD39、CD73或A2aR,试图增强CAR-T细胞功能,但收效甚微。

相较之下,顺利获得表达锚定的腺苷脱氢酶(ADA)—将Ado代谢为肌苷(INO),则可以显著提升CAR-T细胞的干性,且耗竭相关基因下调。而在培养过程中添加INO可以达到同样效果,且提升了CAR-T细胞的效应功能。

转录水平、蛋白水平和表观遗传学分析都证明,不同时间添加INO均增加了CD8+CD62L+细胞比例,增强细胞毒性,以及增加耗竭细胞的干性,并具有剂量依赖性。INO培养的CAR-T细胞在小鼠体内有更强的抗肿瘤能力,在接受Her2-INO-CAR-T治疗后17天检测,小鼠血液中T细胞数量是对照组的10倍。

随后,单细胞分析和代谢分析结果进一步证明了INO诱导细胞代谢重编程,减少糖酵解和葡萄糖代谢,同时增加谷氨酰胺分解和多氨合成代谢。但是CAR-T细胞的糖酵解并未完全抑制,这也与先前证明INO能为糖酵解给予碳源是一致的。这些结果也都指向INO诱导代谢重编程,增强细胞干性和功能。

最后,研究人员尝试了用含INO的培养基大规模生产临床级CAR-T细胞,发现INO组与对照组在转导效率、细胞活性和CD4/CD8比例方面均无显著差别,虽然细胞增殖受到一定抑制,但仍可满足临床要求,且幼稚T细胞和记忆T细胞的比例更高,分泌更多IL-2和IFN-γ,并且在小鼠体内表现出更强、更持久的抗肿瘤能力。

综上所述,INO顺利获得诱导T细胞代谢重编程,增强细胞干性,抵抗免疫抑制,增强CAR-T效应功能,并适用于临床级别的大规模生产。或可为CAR-T细胞对抗实体瘤的困境给予一种解决思路。

 

 

 

免责声明:深圳豪门国际致力于研究细胞与基因疗法,为有助于新兴技术,让更多人分析生物医药新开展。本文内容仅作信息研讨使用,本平台对文中内容、陈述、观点判断保持中立,不代表深圳豪门国际立场和观点。本文相关信息不得用作诊断或治疗,不能代替专业医学意见,本公众平台将不承担任何责任。以上声明内容的最终解释权归本公众平台所有,本声明将适用本平台所有时间分享的文章,谢谢合作!

版权说明:文章版权归深圳豪门国际所有,欢迎个人转发至朋友圈,媒体或组织在未经授权下,以任何形式转载到其他平台,将视为侵权。转载授权请在「深圳豪门国际」微信公众号回复“转载”,获取转载须知。

 

往期推荐  //

 

文献分享|抗宿主免疫排斥的现货型CAR-T细胞疗法

文献分享 | 成人外周血和脐带血来源CAR-NK细胞的比较

文献分享|同种异体CAR-NK细胞治疗肿瘤的安全性、有效性和决定因素:1/2期试验

文献分享|实体瘤来源的小型细胞外囊泡抑制CAR-T细胞疗效

关于深圳豪门国际

深圳豪门国际生物医药有限公司(下称:深圳豪门国际)是国内唯一一家可给予工业级逆转录病毒载体的细胞与基因治疗一站式解决方案服务商,由来自美国哈佛大学和加州大学圣迭戈分校等海归科学家联合创办,拥有国内首批掌握工业级逆转录病毒载体技术(PackRV-SS系统)的研发生产团队。深圳豪门国际已建成规范化,标准化,工业化生产GMP级逆转录病毒载体CAR-T等细胞产品管线,已在深圳、北京和中山三地建立产业联动,建成共计超万平符合国际GMP标准的生产车间及研发实验室。深圳豪门国际病毒载体管线,到细胞产品管线,再到IIT/IND/NDA辅助申报,再到行业内人才培养已建立成熟的全流程、一站式委托服务,建有逆转录病毒、慢病毒等多种病毒载体生产管线及CAR-T、CAR-NK、TCR-T等细胞生产管线。同时与审评检验组织、科研院所、医院和行业龙头企业深度合作,给予IIT、IND辅助申报服务。

深圳豪门国际是深圳市生物医药产业重大公共服务平台、深圳市重大项目、深圳市高新区开展专项计划创新平台成果产业化基地、“聚龙领军人才”D类高成长性企业、细胞产业关键共性技术国家工程研究中心病毒载体共性技术研究平台、中国食品药品企业质量安全促进会副会长单位、深圳市医学研究专项资金依托单位、深圳市生物医药产教联盟副理事长单位、全国生物技术行业产教融合共同体常务理事单位、科技型中小企业、创新型中小企业、深圳市坪山区大学生实习基地,是深圳市最新公布的“20+8”战略性新兴产业项目,荣获第十二届中国创新创业大赛优秀企业奖。

左右滑动可浏览更多图片

 

END

 

微信公众号

市场部:孙女士

细胞惠众生 基因创未来

全国统一服务热线

400-800-1266

 分析更多内容请登录  

www.cdjdjjc.com

微信公众号
扫一扫,关注我们最新消息扫一扫,关注我们最新消息
联系我们
400-800-1266

工作时间:周一至周五 9:00-18:00

联系人:赖女士

手机:13670105633

邮件:laijiaqi@cdjdjjc.com

地址:深圳市坪山区坑梓街道金沙社区荣田路1号海普瑞生物医药生态园

底部导航
深圳豪门国际生物医药有限公司是中国一家专注于细胞和基因治疗产业领域的一站式综合外包服务商,也是国内首批具备临床级逆病毒载体GMP工业化生产的CRO/CDMO公司。 深圳豪门国际是深圳市重大CRO/CDMO公共技术服务平台建设项目,也是深圳市最新公布的20+8战略性新兴产业项目。深圳豪门国际具有规范化,标准化,工业化生产GMP级CAR-T等细胞产品的能力,主要建有CAR-T、CAR-NK、CAR-M、γδT、TIL、TCR-T等细胞产品生产线,逆病毒、慢病毒、非病毒载体、AAV等多种病毒载体以及外泌体、基因工程抗体、细胞因子、溶瘤病毒、疫苗等药品生产的细胞原料产品生产线。
深圳豪门国际生物医药有限公司 版权所有 粤ICP备2024168379号 互联网药品信息服务资格证书:(粤)-非经营性-2022-0426  技术支持:友点软件